顶通漫画

您的位置:顶通漫画>顶通漫画公开 >预决算公开

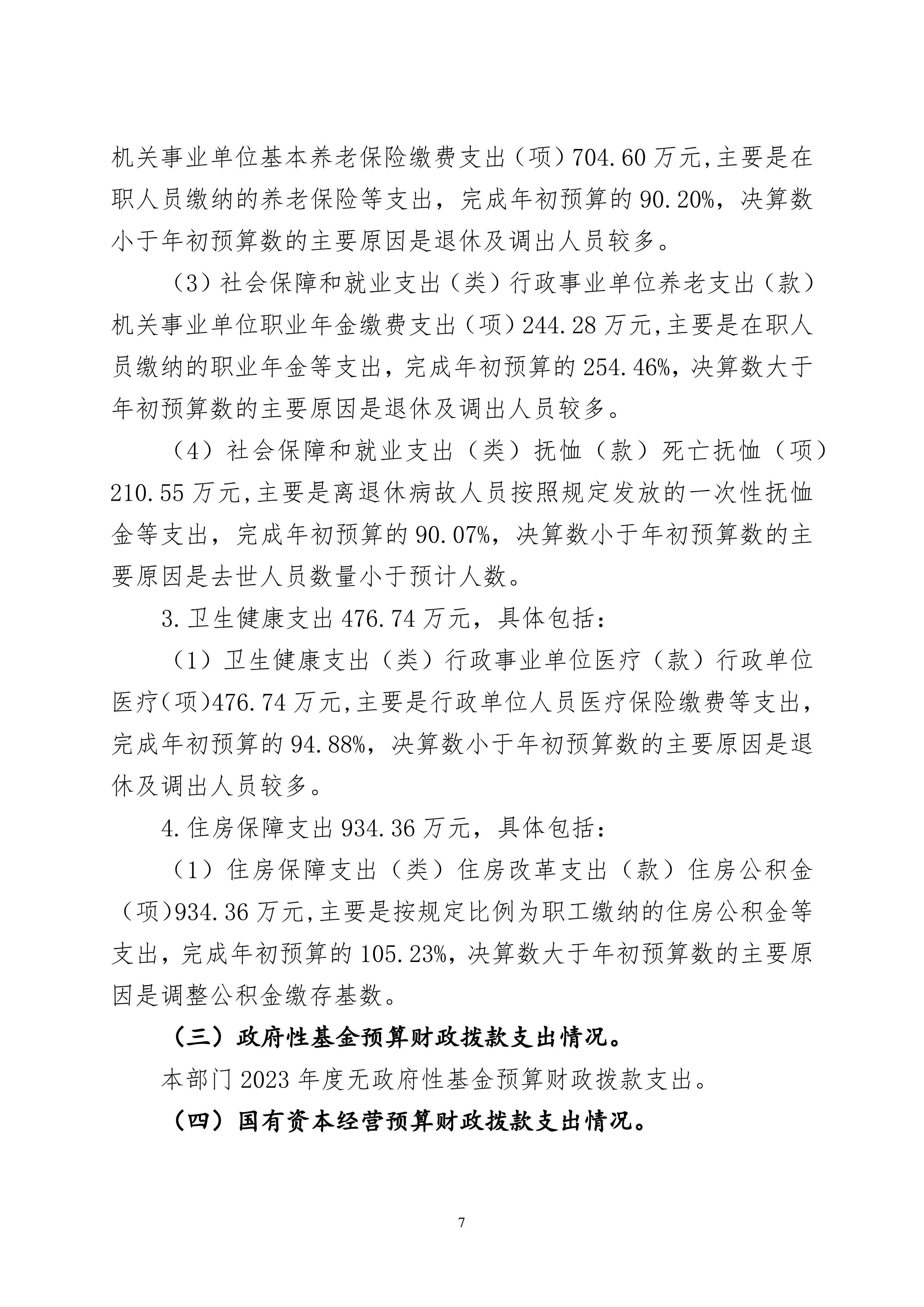
顶通漫画 2023年度部门决算

时间:2024-09-06  作者:  新闻来源:


版权所有:顶通漫画-顶通韩漫-顶通toptoon 京ICP备10217144号-1
地址:沈阳市皇姑区崇山东路46号甲 邮编:110033
联系电话:024-86686600
本网网页设计、图标、内容未经协议授权禁止转载、摘编或建立镜像,禁止作为任何商业用途的使用。